The planet-hunting astronomical instruments of tomorrow, which aim to discover Earth-like planets in nearby star systems by 2035, must be capable of delivering image contrast of order 109. Rapid and high-resolution Adaptive Optics (AO) systems are critical to achieving this by ensuring that the coming generation of extremely large telescopes can meet their design specifications in terms of sensitivity and spatial resolution. The Cassiopée project brings together four partners from industry and academia to develop an AO system with the performance needed to meet these challenges: Oxford Instruments First Light Imaging, Bertin ALPAO, Laboratoire d’Astrophysique de Marseille, and ONERA. A detailed description of the system’s AO loop has been reported by Neichel et al. (2024). This article focuses on new technology developments related to the system’s wavefront sensing camera (hereafter referred to as the Cassiopée camera) which is based upon the successful C-RED One camera developed by First Light Imaging alongside the European Southern Observatory (ESO; see Fig. 1; Finger et al. 2012; Feautrier et al. 2015; Gach & Feautrier 2015). The Cassiopée camera will integrate the latest 512 x 512 Saphira e-APD sensor array from Leonardo. This note presents the innovations and techniques that are contributing to the maturation of the technology that gives these cameras their signature sensitivity and speed (Figs 2 & 3). Additionally, we describe developments leading to reductions in dark current (Fig 4), thermal background (Figs. 5 & 6), and residual camera vibration (Figs. 7 & 8). Further details on this work have been published by Gach et al. (2024).
C-RED One
C-RED One (Fig. 1) is a high-speed electron-multiplied infrared camera fabricated and commercialised by Oxford Instruments First Light Imaging. It offers world-leading single photon infrared sensitivity and rapid non-destructive readout at 1000s of frames/s. Details on C-RED One’s Saphira sensor are outlined below. C-RED One is an autonomous user-friendly plug-and-play system that can be operated in remote locations. The sensor is enclosed in a self-managing vacuum chamber and is cooled to <90 K with an integrated cryogen-free pulse tube cooling system. The camera is described extensively by Feautrier et al. (2017).

Figure 1 - C-RED One.
The Saphira e-APD Infrared Sensor
At the heart of both C-RED One and the Cassiopée cameras are Saphira HgCdTe (Mercury-Cadmium-Telluride, or MCT) Linear mode Avalanche Photodiode (Lm-APDs) arrays manufactured by Leonardo UK (Fig. 2). These sensors are also known as electron initiated APDs (e-APDS). As APD arrays they support application of avalanche gain that allows signal to be multiplied above the read noise, even if rapid high-bandwidth readout is used. This, in turn, allows these sensors to image at kHz rates without loss of relative sensitivity. Alternatively, application of avalanche gain can push C-RED One into the single-photon sensitivity regime, making photon counting experiments possible at infrared wavelengths (Gach 2019). C-RED One integrates a 320x256 pixel array, while the Cassiopée camera will integrate the larger 512x512 ME1130 variant (full predicted camera specs are in Table 1). A bloc diagram and photograph of the ME1120 ROIC is shown in Figure 2. The quantum efficiency (QE) of both sensors (measured by Finger et al. 2023) is plotted in Fig. 3.

Figure 2 - A bloc diagram (left) and photograph (right) of the 512x512 ME1130 Saphira e-APD MCT array manufactured by Leonardo.
| Parameter |
Value |
| Format |
512 x 512 |
| Pixel Pitch |
24 µm |
| Shuttering |
Global |
| Full Well |
>20 ke- |
| Single Read Frame Rate |
3000 FPS (2300 FPS minimum) |
| Correlated Double Sampling Frame Rate |
1500 FPS |
| Read Noise @ 3000 FPS and gain ~50 observing an 80 K black body |
<1 e- |
| Total background (dark+thermal) @3000 FPS and gain ~10 observing an 80 K black body in a room temperature scene with f/4 beam and 1.7 µm filter cutoff |
<30 e-/pix/s |
| Dark current at gain ~10 observing 80 K black body |
<5 e-/pix/s |
| Quantization |
14 or 16 bit |
| Detector operating temperature |
80 K |
| QE at 1.1-2.4 µm |
>70% |
| Excess noise factor |
<1.25 |
| Residual pulse tube vibration at detector |
<1 µm RMS |
| Filtering |
Fixed thermal background cold filters with cutoff at 1.7 µm |
| Data interface |
Two 10 GigE ports or two CoaXPress 12 ports. |
Table 1 - Expected Cassiopée camera performance.

Figure 3 - The QE curve measured for Saphira e-APD sensors. Digitised from Finger et al. (2023).
Developments in e-APD Manufacturing
Growth of MCT e-APD sensors by Metal Organic Vapour Phase Epitaxy (MOVPE) on a slightly mismatched (100) GaAs substrate allows for both easier production of heterojunctions and engineering of more complex band gaps and doping profiles that greatly reduce junction-related sources of dark current. Bandgap engineering also allows selective amplification of photoelectrons without amplification of thermal electrons. As a result, the MOVPE grown mesa diodes in Saphira sensors are intrinsically less sensitive to dark current than similar sensors grown via other methods (e.g. Liquid Phase Epitaxy).

Figure 4 - MOVPE design and device schematic for an MCT e-APD sensor (courtesy of Leonardo).
Thermal Background Suppression
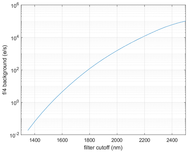
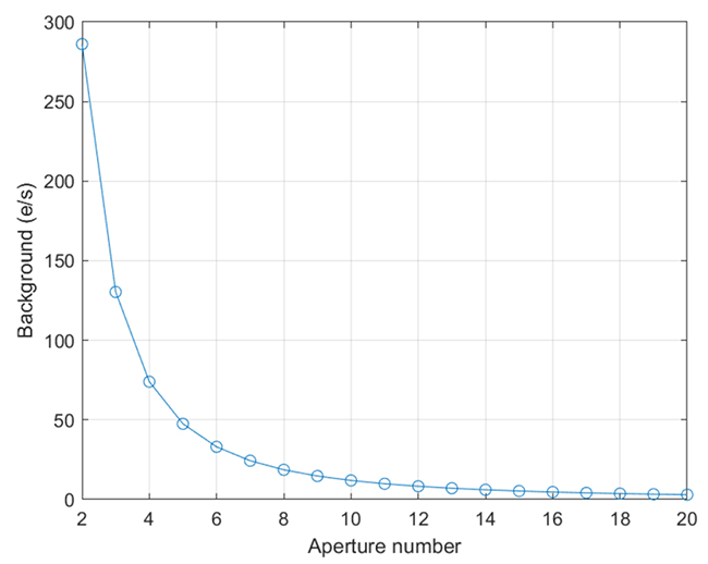
The extremely low read noise and dark current noise in these cameras combined with the extension of their sensitivity into the thermal infrared results in high sensitivity to thermal background photons and their shot noise. Care must be taken to block this background with filters and/or baffles. Cooling the camera’s fore-optics will also reduce detection of unwanted thermal background photons. All these options are possible with C-RED One, with most users choosing the cold filter approach to transmit in J & H bands (1.0-1.7 µm) and block thermal photons in K & L (1.7 -3.7 µm). Figures 5 & 6 show simulated per-pixel thermal background flux detected by C-RED One when viewing a scene at 293 K. Real measurements are in accordance with these curves.

Figure 5 - Simulated effect on detected thermal background photons for C-RED One when the cutoff wavelength of a thermal blocking filter is adjusted and the input beam is fixed at f/4.

Figure 6 - Same as Figure 5 but showing variations in the input beam aperture number. In this case the thermal blocking filter cutoff wavelength is fixed at 1.75 µm.
Vibration Suppression
C-RED One’s pulse tube cooler thermoacoustically chills the camera’s sensor to <90 K without need for cryogens like liquid Helium or LN2. The linear motions of the pistons (voice coils) in the tube have opposing phase and therefore a compensating momentum. This means that forced vibrations from the pulse tube are already small, with residuals resulting mainly from either imperfect match in mass between the pistons or voice coil driving phase error. To minimise these residuals First Light Imaging worked with ESO to develop a Vibration Control System (VCS) that attaches a MEMS accelerometer to the cooler’s compressor with sensitivity in the piston displacement direction. The accelerometer’s readout is used to adjust the individual driving phase of the voice coils and compensate for residual mismatches in compressor construction. This system was first successfully implemented on the C-RED One for the E-ELT Phasing and Diagnostic Station. It is now offered as an optional extra for all C-RED One cameras. Figures 7 & 8 compares the strength of vibrations caused by C-RED One’s cooling system when the camera’s VCS is inactive and active. Note the different log scale between the two plots.

Figure 7 - Force spectrum of camera-induced vibrations when active vibration control is not used (measurements courtesy of ESO).

Figure 8 - Same as Figure 7, but with active vibration control in use (measurements courtesy of ESO).
Acknowledgements
This work is part of the regionalized iDemo collaborative project CASSIOPEE co-funded by the French government and the South region, operated by Bpifrance and certified by the Aktantis and Minalogic competitiveness clusters under France 2030 (agreements no DOS0235722 & DOS0235723).
References
- Feautrier et al. 2015, “State of the art IR cameras for wavefront sensing using e-APD MCT arrays”, AO4ELT4
- Feautrier et al. 2017, Proc. SPIE 102090G
- Finger et al. 2012, Proc. SPIE 84530T
- Finger et al. 2023, Astron. Nachr. 344, e20230069
- Gach 2019, Proc. SPIE 109171L
- Gach et al. 2024, Proc. SPIE 131030C
- Gach & Feautrier 2015, Laser Focus World,
https://www.laserfocusworld.com/print/content/16551550
- Neichel et al. 2024, Proc. SPIE Adaptive Optics Systems IX, 130971G